Australian Baptist Education
Australian Baptist Education Inc. (ABE) was established in 2009 to facilitate the extension of Baptist ministry to the Australian community through education. Current and former members of the ABE Board of Directors have been extensively involved in private, not-for-profit education for the last 30 years:
- Two ABE directors were foundation board members of Lake Joondalup Baptist College (1990) and served on the board of the college until 1999
- Three ABE directors were foundation board members of Winthrop Baptist College (1994) and Somerville Baptist College (2004) - two schools which later merged to form Kennedy Baptist College (2013) - as well as serving as foundation board members of Mandurah Baptist College (2005)
- The Executive Chairperson of ABE also served on the steering committee that established Carey Baptist College (1998)
- The ABE Board of Directors currently manages Quinns Baptist College (1996), Geelong Baptist College (2002), Alkimos Baptist College (2011), Austin Cove Baptist College (2011) and Bunbury Baptist College (2019).
The Baptist network of schools is now the third-largest private school network in Western Australia. Approximately 10,000 students and 700 staff study and work in open-entry Baptist schools.
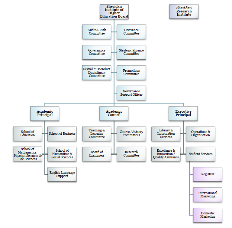
Sheridan Institute of Higher Education
Sheridan Institute of Higher Education is the higher education initiative of Australian Baptist Education Inc (ABE). The name “Sheridan” is derived from the Celtic “sirideán”, which means “seeker” or “searcher”, and was frequently used in the context of seeking truth or wisdom.
Historically, the directors of ABE have been pursuing the development of a Baptist higher education provider in Perth for over 20 years.
- In 2000, an exploratory committee was established to examine the feasibility of starting a new university in Western Australia. The committee was later dissolved.
- In 2005, “Sheridan College” was registered as a business name.
- In 2010, Sheridan College Inc. was registered as a not-for-profit incorporated association.
- In 2014, Sheridan College was registered as a higher education provider with the Tertiary Education Quality and Standards Agency (TEQSA) and accredited to deliver a Graduate Certificate of Business Administration (GradCertBA) and a Graduate Diploma of Business Administration (GradDipBA).
- In 2016, Sheridan College was accredited by TEQSA to deliver a Master of Education, a Graduate Certificate of Education and three undergraduate diplomas - Diploma of Arts (DipA), Diploma of Business (DipBus) and Diploma of Science (DipSc).
- In 2017, Sheridan College was accredited by TEQSA to deliver a Bachelor of Arts and a Bachelor of Business.
- In 2019, Sheridan College's registration was renewed by TEQSA.
- In 2020, Sheridan College changed its trading name to Sheridan Institute of Higher Education.

